Nature CommunicationsØÉ½¶«´óѧÍŶÓÔËÓö¯ÂöÖàÑùÓ²»¯Ä£ÐÍ·¢ÏÖ¼²²¡¡°°ïÐס±RNF128
½üÈÕ£¬É½¶«´óѧÆë³ҽԺÕųνÌÊÚ¡¢ÕÅÃͽÌÊں͸߳ɽ½ÌÊÚÍŶӺÏ×÷ÔÚ¡¶Nature Communications¡··¢±íÌâΪ¡°E3 ubiquitin ligase RNF128 promotes Lys63-linked polyubiquitination on SRB1 in macrophages and aggravatesatherosclerosis¡±µÄÑо¿³É¹û£¬¸ÃÑо¿Í¨¹ýÔËÓö¯ÂöÖàÑùÓ²»¯Ä£ÐÍϵͳ½ÒʾÁËE3·ºËØÁ¬½ÓøRNF128ÔÚ¶¯ÂöÖàÑùÓ²»¯·¢²¡¹ý³ÌÖеÄÖ²¡×÷Óã¬Ã÷È·Æä½éµ¼Í¨¹ýLys63ÐÍ·ºËØÁ´ÐÞÊε÷¿Ø¾ÞÊÉϸ°ûSRB1±í´ï¹¦ÄÜ£¬Îª°ÐÏò¸ÉÔ¤ÅÝÄϸ°ûÐγÉÌṩÁËDZÔÚ²ßÂÔ¡£
ʲôÊǶ¯ÂöÖàÑùÓ²»¯£¿
¶¯ÂöÖàÑùÓ²»¯£¨Atherosclerosis, AS£©ÊÇÒ»ÖÖÓɶ¯Âö±ÚÂýÐÔÑ×Ö¢ºÍÖ¬ÖʳÁ»ýÒýÆðµÄ¼²²¡£¬Ö÷ÒªÌØÕ÷ÊÇѪ¹ÜÏÁÕºÍѪÁ÷ÊÜ×è¡£¾¡¹Ü¶¯ÂöÖàÑùÓ²»¯ÐÔÐÄѪ¹Ü¼²²¡£¨ASCVD£©µÄÖÎÁƺ͹ÜÀí½üÄêÀ´È¡µÃÏÔÖø½øÕ¹£¬µ«ÆäÈÔÊÇÈ«ÇòÖ÷ÒªµÄËÀÍöÔÒòÖ®Ò»¡£¾ÞÊÉϸ°ûÔÚAS°ß¿éÐγÉÖÐÖÁ¹ØÖØÒª£¬Æäͨ¹ýÇåµÀ·òÊÜÌ壨ÈçSRA1¡¢SRB1ºÍCD36£©ÉãÈ¡µÍÃܶÈÖ¬µ°°×£¨LDL£©»òÑõ»¯LDL£¨oxLDL£©£¬ÐγÉÅÝÄϸ°û¡£¶øABCA1ºÍABCG1Ôò¸ºÔ𽫵¨¹Ì´¼´Ó¾ÞÊÉϸ°ûÖÐÅųö¡£ÈôÖ¬ÖÊÉãÈ¡¹ý¶à»òÅųö²»×㣬¼´»áµ¼ÖÂÅÝÄϸ°û»ýÀÛ£¬´Ó¶ø¼ÓÖØ²¡Çé¡£
¶¯ÂöÖàÑùÓ²»¯ÈçºÎ·¢»Ó×÷Óã¿
¸ÃÑо¿²ÉÓÃÁËPAµç×Ó(ÖйúÇø)¹Ù·½ÍøÕ¾RNF128fl/fl¡¢Lyz2cre ÒÔ¼° ApoE-/-СÊó¡£¾ÞÊÉϸ°ûÌØÒìÐÔRNF128Ìõ¼þÇóý (RNF128-CKO) СÊóͨ¹ý½« RNF128fl/flСÊóÓë Lyz2creСÊóÔÓ½»»ñµÃ£¬ÃüÃûΪ RNF128fl/flLyz2creСÊó¡£Îª¹¹½¨¶¯ÂöÖàÑùÓ²»¯Ä£ÐÍ£¬½«RNF128fl/flLyz2creСÊó½øÒ»²½ÓëApoE-/-ÊóÔÓ½»£¬Éú³ÉApoE-/-RNF128fl/fl Lyz2creСÊó¡£
RNF128¸ß±í´ïÓÚAS°ß¿é¾ÞÊÉϸ°û
Ñо¿Í¨¹ýµ¥Ï¸°ûת¼×é·ÖÎö·¢ÏÖ£¬RNF128Ö÷Òª±í´ïÓÚ¸ßÖ¬ÒûʳÓÕµ¼µÄ¶¯ÂöÖàÑùÓ²»¯Ð¡Êó°ß¿éÖеÄLyz2+¾ÞÊÉϸ°ûȺ¡£ÃâÒßÓ«¹âȾɫºÍWestern blot½øÒ»²½±íÃ÷£¬RNF128ÔÚСÊó¼°È˶¯ÂöÖàÑùÓ²»¯ÍíÆÚ²¡±äÖÐÏÔÖøÉϵ÷£¬ÇÒ±í´ï¸ß¶ÈÒÀÀµÓÚoxLDL¸ººÉ£¬¶ø·Çµ¥´¿Ñ×Ö¢´Ì¼¤¡£

ͼ1. RNF128ÔÚСÊó¼°ÈËÀදÂöÖàÑùÓ²»¯²¡±ä¾ÞÊÉϸ°ûÖÐÉϵ÷
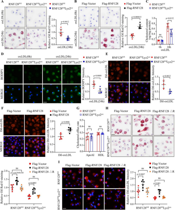
¾ÞÊÉϸ°ûRNF128ÌØÒìÐÔÇóý¿É¼õÇᶯÂöÖàÑùÓ²»¯½øÕ¹
Ñо¿ÏÔʾ£¬¹¹½¨RNF128Ìõ¼þÐÔÇóýСÊóÄ£ÐÍ£¨RNF128fl/fl;Lyz2Cre£©ºó£¬ÔÚApoE?/?ÓëPCSK9½éµ¼µÄLDLR?/?±³¾°ÖоùÏÔʾ¶¯ÂöÖàÑùÓ²»¯²¡±äÃæ»ýÏÔÖøËõС¡£ÌåÍâʵÑé½øÒ»²½Ö¤Êµ£¬RNF128Çóý¿É¼õÉÙoxLDLÉãÈ¡¡¢×ܵ¨¹Ì´¼»ýÀÛÓëÖ¬µÎÐγɡ£¶øRNF128¹ý±í´ïÔòÔöÇ¿ÅÝÄϸ°ûÐγɣ¬ÇÒ¸ÃЧӦÒÀÀµÆäRING½á¹¹ÓòµÄE3Á¬½Óø»îÐÔ¡£

ͼ2. RNF128µ÷¿Ø¾ÞÊÉϸ°ûÖ¬ÖÊ»ýÀÛÓëÅÝÄϸ°ûÐγÉ
RNF128 ·ºËØ»¯ÐÞÊÎ SRB1 ÒÖÖÆÆä½µ½â²¢´Ù½ø oxLDLÉãÈ¡
»úÖÆÑо¿·¢ÏÖ£¬RNF128ÒÔLys63Á¬½ÓµÄ¶à¾Û·ºËØÁ´ÐÞÊξÞÊÉϸ°û±íÃæÇåµÀ·òÊÜÌåSRB1£¬ÐÞÊÎλµã¶¨Î»ÓÚÆäC¶Ë°ûÖÊÇøµÄK478²Ð»ù¡£¸ÃÐÞÊοɱÜÃâSRB1½øÈëÈÜøÌå½µ½âͨ·£¬×ª¶øÍ¨¹ýRab11ÒÀÀµÐÔ;¾¶»ØÊÕÖÁϸ°ûĤ£¬´Ó¶øÔöÇ¿oxLDLÉãÈ¡£¬´Ù½øÅÝÄϸ°ûÐγÉÓëÑ×Ö¢·´Ó¦¡£

ͼ3. RNF128´Ù½øSRB1Ĥ¶¨Î»²¢Í¨¹ýK63·ºËØ»¯±ÜÃâÆä½µ½â
ÁÙ´²Ç°ÒâÒåÓëDZÔÚת»¯¼ÛÖµ
±¾Ñо¿½èÖú¶¯ÂöÖàÑùÓ²»¯Ä£ÐͲûÃ÷ÁËRNF128ÔÚ¶¯ÂöÖàÑùÓ²»¯ÖеĹؼüÖ²¡×÷Ó㬽ÒʾÆäͨ¹ý·ºËØ»¯µ÷¿ØSRB1µÄлúÖÆ¡£°ÐÏòRNF128¡ªSRB1Öá¿É´ÓÔ´Í·×è¶ÏÅÝÄϸ°ûÉú³É£¬ÓÐÍû³ÉΪ¿¹¶¯ÂöÖàÑùÓ²»¯µÄDZÔÚ¸ÉÔ¤°Ðµã¡£
²Î¿¼ÎÄÏ×
Nature Communications volume 16, Article number: 2185 (2025)
ͼ3. RNF128´Ù½øSRB1Ĥ¶¨Î»²¢Í¨¹ýK63·ºËØ»¯±ÜÃâÆä½µ½â
ÁÙ´²Ç°ÒâÒåÓëDZÔÚת»¯¼ÛÖµ
±¾Ñо¿½èÖú¶¯ÂöÖàÑùÓ²»¯Ä£ÐͲûÃ÷ÁËRNF128ÔÚ¶¯ÂöÖàÑùÓ²»¯ÖеĹؼüÖ²¡×÷Ó㬽ÒʾÆäͨ¹ý·ºËØ»¯µ÷¿ØSRB1µÄлúÖÆ¡£°ÐÏòRNF128¡ªSRB1Öá¿É´ÓÔ´Í·×è¶ÏÅÝÄϸ°ûÉú³É£¬ÓÐÍû³ÉΪ¿¹¶¯ÂöÖàÑùÓ²»¯µÄDZÔÚ¸ÉÔ¤°Ðµã¡£


