PA电子(中国区)官方网站与多方联手研究,为免疫肿瘤学研究提供人源化小鼠模型优选策略
近日,神经与肿瘤药物研发全国重点实验室、先声再明、先声药业、PA电子(中国区)官方网站等机构的专业研究人员共同合作在《International Immunopharmacology》上发表题为Technical considerations and strategies for generating and optimizing humanized mouse tumor models in immuno-oncology research[1]的研究论文。论文旨在建立、优化多种用于免疫肿瘤学(IO)研究的免疫重建(HIS)模型,为设计、生成、使用合适的HIS模型以解决转化IO中的特定问题提供了宝贵的方法和可行的技术指导。来自PA电子(中国区)官方网站自主产权的BALB/c-hTNFR2 KI基因人源化小鼠和CT26-hTNFR2 KI细胞系在研究中发挥了重要作用。
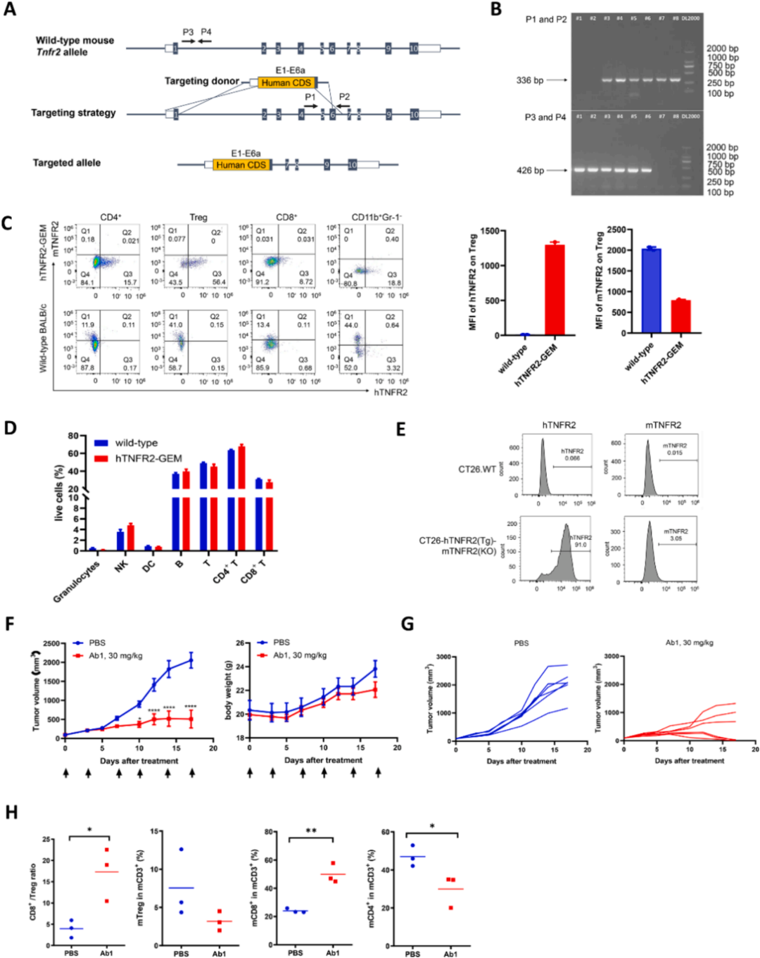
TNFα/TNFR2通路是癌症免疫治疗的新靶点,TNFα-TNFR2相互作用会导致Tregs的激活和增殖性扩张,进而强烈抑制肿瘤反应性效应T细胞(Teffs)的功能,并促进肿瘤的免疫逃逸[2]。研究团队在CT26.WT Syngeneic 模型中观察到小鼠TNFR2抗体具有显著的抗肿瘤疗效后,进一步使用一种抗hTNFR2的人IgG1抗体Ab1来测试基因人源化小鼠模型(hGEMM)BALB/c-hTNFR2 KI,体内药效研究表明,Ab1对携带CT26-hTNFR2 KI肿瘤的hTNFR2 KI小鼠表现出显著的肿瘤生长抑制作用。

图1. hTNFR2-GEMM模型的构建、表征和验证
人源化小鼠模型的选择与评估
除基因人源化小鼠(hGEMM)外,研究团队还系统地生成并验证了包括造血干细胞免疫重建小鼠(HSC-HIS)、外周血单核细胞免疫重建小鼠(PBMC-HIS)和自然杀伤细胞免疫重建小鼠(NK-HIS)在内的各种HIS模型。结果表明,在选用特定分子或治疗临床前评估的模型时,需要考虑受试物的作用机制、靶向免疫细胞群以及技术难度。例如,在评估主要针对T细胞的受试物时,合适的模型包括hGEMM、HSC-HIS或PBMC-HIS;而在评估多种免疫细胞类型的受试物时,hGEMM和HSC-HIS模型则更适合,因为这两种模型中可检测到多谱系免疫细胞。
基因人源化小鼠模型hGEMM的优势
总体来说,hGEMM的优势在于候选抗体的体内疗效相对稳定,且经过基因修饰的小鼠具有完全成熟的小鼠免疫力和完整的免疫细胞谱系[3]。由于免疫细胞功能良好和人源化小鼠肿瘤细胞系的存在,hGEMM支持了包括CTLA4、SIRPα、PD-1和PD-L1在内的多种免疫肿瘤学药物的研究,这些药物分别靶向Tregs、巨噬细胞、T细胞和肿瘤细胞。

图2. A)GEMM、HSC-HIS、PBMC-HIS和NK-HIS模型的一般策略;B)模型选择、应用和关键参数推荐指南
本研究开发了多种HIS模型,并验证了这些模型在不同情境下的可行性,为研究人员提供HIS模型的推荐指南,以解决转化IO研究中的具体问题。
目前,PA电子(中国区)官方网站的基因人源化小鼠模型已涵盖肿瘤、自免疾病等领域,欢迎通过站内小鼠品系编号了解更多小鼠模型信息。
